从电影《第二十条》,看唤醒“第二十条”的湖南实践
文章来源:红网 作者:王义正 时间:2024-03-16 11:22:28红网时刻新闻记者 王义正 报道
前不久,随着最高人民法院工作报告、最高人民检察院工作报告出炉,“刑法第二十条已被唤醒”迅速登上热搜。
两份报告同时提到“法不能向不法让步”。其中,最高检已是第五次将这句话写进工作报告。
很多人则是通过春节档电影《第二十条》,感受到了这句台词背后的曲折和力量。
最高法报告显示,2021年至2023年,人民法院对77名被告人以正当防卫宣告无罪。
最高检报告披露,2023年审查认定属正当防卫依法不捕不诉261人,同比上升25.5%。
关于正当防卫的数据虽然是“小体量”,但体现了法治的“大正义”。
“第二十条”已被唤醒。“唤醒”二字,足以证明司法机关进行了复杂的探索。这需要很多推手,其中,也有湖南的“一份子”。
被唤醒的“第二十条”
2月28日,央视《今日说法》播出“被改写的人生”,讲述了湖南西部地区的一起真实案件。
2019年5月,初二少年小蒋在学校厕所遭到同年级多名学生殴打。
混乱中,小蒋用一把提前准备好的小刀,刺伤了三人,导致二人重伤、一人轻微伤。
看过《第二十条》的人,会觉得故事元素有些熟悉。记者从湖南省高院了解到,电影中,高中生韩雨辰面对校园霸凌的见义勇为,正是以湖南此案为背景原型。

▲电影《第二十条》剧照。
可在小蒋的故事里,没有出手相助的“韩雨辰”,只有法理与情理的交锋。
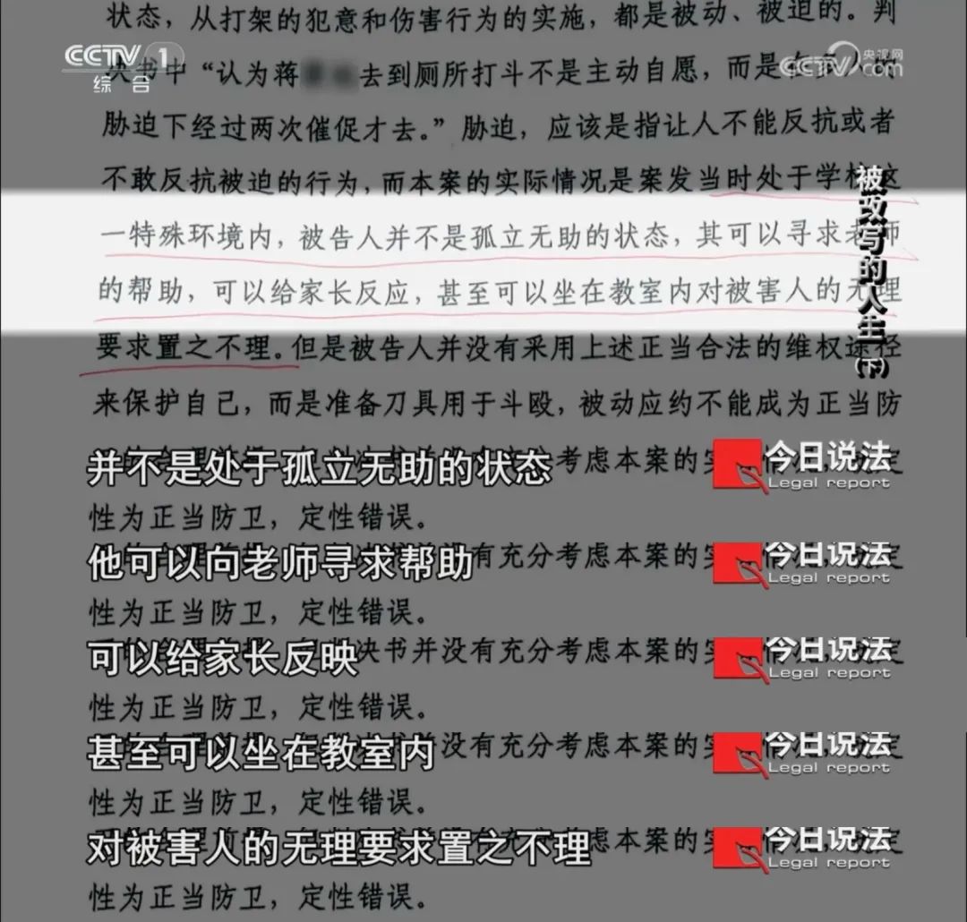
据央视《今日说法》报道,警检两方认为小蒋涉嫌故意伤害罪;法院审理时,却认为此事是典型的校园欺凌,被打者反击属于刑法第二十条中规定的“正当防卫”,不用负刑事责任。
一审做出无罪判决后,检方提起抗诉,但结果迟迟未落。

▲一审法院判决小蒋无罪的理由。(央视截屏)

▲检方的抗诉理由。(央视截屏)
案件在当时受到了舆论广泛关注。不同观点的论战,使得案件的复杂性持续升级。
直到2022年11月,小蒋一家收到二审法院的《刑事裁定书》。在上级检察机关的指导下,检方撤回了抗诉,小蒋最终被裁定无罪。
虽然历时三年多,但法律终于为小蒋正名。

▲小蒋曾经在校获得的新宝gg创造奇迹平台总代理的荣誉证书(图源:南风窗)
那么,为什么正当防卫在司法实践中的认定会如此困难?
影片《第二十条》中,男人被债主长期霸凌,甚至妻子遭受性侵,最终他忍无可忍捅伤债主,致其不治而亡。
检察官吕玲玲坚持认为这属于正当防卫,而韩明拿着一份份判决为“故意伤害”的类案,给她浇了冷水:“以前都是这样判的!”
诚如电影里所说,刑法第二十条又被称作“沉睡条款”。

▲电影《第二十条》剧照。
记者查阅以往的新闻资料,整理出几点原因:
一是刑法条文较为原则、抽象,司法理论界与实务界对正当防卫情形的判定界限存在许多争论,尤其是“正在进行”和“必要限度”。
二是涉及正当防卫的案件,尤其是发生死伤的情况下,往往事实复杂、取证困难,难以精准把握尺度。比如电影中,警方最终找到债主车上的刀,才成为认定“不法侵害正在进行”的关键因素。
三是“人死为大”的传统观念和社会环境,常常会对办案人员产生影响和压力,客观上为正当防卫制度的适用造成了难度。
最后,为了防止条款被恶意利用与滥用,司法机关对适用正当防卫慎之又慎。像电影中,检察官韩明前期“随大流”的办案理念,正是追求“不出错”导致的怠惰僵化。
正义不会缺席
谈论唤醒刑法第二十条,就不能不提2018年的江苏“昆山反杀案”。
此案中,轿车车主“龙哥”与自行车车主于海明因交通事故发生争执,龙哥从车中拿出一把砍刀,连续击打于海明,之后长刀甩脱,于海明拾起大刀,反过来把龙哥砍伤致死。

▲“昆山反杀案”案发现场监控截图。
现场监控视频的流出,在全网引发争论。
事发5天后,昆山公安侦查完毕,并在最高检的指导下作出认定:于海明的行为属于正当防卫,不负刑事责任。
这起案件,成为了一堂让公平正义被民众看见的“法治公开课”。
同年12月,最高检发布第十二批指导性案例,于海明案位列其中,为“激活”刑法第二十条提供了重要的实践参考。

▲拿到《解除取保候审决定书》后,于海明激动落泪。(央视截屏)
昆山案的认定,兼顾法理与人情,对我国的正当防卫司法实践产生了重要影响。
据报道,2019年,全国检察机关办理涉正当防卫不起诉案件同比增长110%。然而,关于适用情形的界定,依旧存在争议,比如前文说到的校园欺凌案。
2020年9月3日,最高法、最高检联合公安部,发布《关于依法适用正当防卫制度的指导意见》,对依法准确适用正当防卫作出较全面、系统的规定。
同年,最高检又发布了6件正当防卫不捕不诉典型案例,进一步明确法律适用、统一司法标准。

▲“两高一部”发布《关于依法适用正当防卫制度的指导意见》。
一系列举措,唤醒的不止是刑法第二十条这一“沉睡条款”,更是司法机关人员“如我在诉”的理念和“法不能向不法让步”的精神。
2023年,最高检工作报告称,全国检察机关近五年认定属正当防卫不捕不诉1370人,是前五年的5.8倍。
记者了解到,《关于依法适用正当防卫制度的指导意见》下发后,湖南省高院立即组织学习,召开全省法院刑事审判工作会、举办刑事审判业务培训班,对准确适用正当防卫制度作出了重点部署。
湖南检察系统也积极学习《指导意见》。相关工作人员告诉记者,省检察院还要求各地检察机关,对可能存在正当防卫情形的在办案件进行全面梳理和认真审查,确保法律适用正确。
去年3月,最高检院联合公安部,印发《关于依法妥善办理轻伤害案件的指导意见》,再次对涉正当防卫案件办理提出了具体要求:准确区分正当防卫与互殴型故意伤害。
湖南省检察院迅速响应并组织学习,要求全省检察机关对可能存在正当防卫情形的案件提前介入,高质效办理好每一个案件。
“正当防卫”的湖南案例
2月27日,最高人民法院召开新闻发布会,宣布人民法院案例库正式上线并向社会开放。截至目前,人民法院案例库入库案例达到3806件。

▲人民法院案例库。
记者查询获悉,涉正当防卫的入库案例共35件,其中湖南共3件,数量仅次于山东的5件。前文说到的校园欺凌案就在其列。
除此之外,湖南还有不少登上最高法公众号的涉正当防卫精品案例,比如“小偷反告失主”案。
2017年4月,岳阳男子徐某发现自家摩托车被盗,迅速驱车追赶小偷付某。过程中,他逼停摩托车,造成两车受损、付某受伤。不久,付某因盗窃罪被判刑。
而在刑满出狱后,付某反告徐某,要求徐某及其车辆保险公司共同赔偿自己医疗费、误工费、营养费、精神抚慰金等共计17万余元。
一审法院按一般交通事故责任纠纷对案件进行审理,同意了部分诉讼请求。然而,付某并不满意,再次提起上诉。
付某万万没想到,二审法院判决认为,徐某追车并逼停的行为应当认定为正当防卫,不应对付某的损害后果承担民事责任。
“如判决徐某对付某承担民事赔偿责任,无异于鼓励犯罪,并使公民在需要制止违法犯罪行为时顾虑重重、畏葸不前,不敢于正当防卫或见义勇为。”审判长邵莉茜在宣判词中一针见血地指出了判决的意义。

▲付某诉徐某及车辆保险公司一案的二审现场。
在最高检发布的正当防卫不捕不诉典型案例中,也有湖南元素出现。
2019年3月,宁乡男子刘某、欧某共同殴打文某,在欧某持匕首捅刺文某后,文某夺过匕首并向两人挥刺,造成刘某死亡。
检察院经审查认为,文某行为符合正当防卫,作出无罪不起诉决定。欧某则涉嫌寻衅滋事罪被依法提起公诉。
注解称,“正当防卫的认定,有利于鼓励公民行使正当防卫权利,在遭受不法侵害,特别是严重暴力侵害时,要敢于积极同违法犯罪行为作斗争”。
同时,记者注意到案例中补充的后续:刘某死亡后,其父母、两个女儿生活陷入困境,检察院在做好释法说理工作的同时,协调相关部门帮其一家申请了社会救济。

▲《第二十条》剧照。
法理与情理从来都不是反义词。“民之所欲,法之所从。”融合情、理、法,方能作出法律效果与社会效果统一的好判决。
就像电影中所说,为什么办案?就是为了回应群众最朴素的情感期待。
大家期待的是什么?
公平正义。
四个字,重千钧。

- 学习贯彻习近平总书记考察湖南重要讲话和指示精神专题研讨班开班
- 查处虚开骗税企业2410户 2023年湖南挽回税款损失48.2亿元
- 保护知识产权 服务高质量发展——湖南省公安厅公布打击侵犯知识产权犯罪10起典型案例
- 共绘“同心圆”守护“半边天”——省人民检察院、省妇联共同主办检察开放日活动
- 聚力优化营商环境,携手共谋乡村振兴—— 省法院驻大坪村工作队、村“两委”干部赴企参观学习调研
- 补短板 强弱项 努力提升民事检察监督能力
- 方华堂主持召开重点工作调度会强调:自我加压 砥砺奋进 推动工作更有成效 更加出彩
- 法治护航 快乐成长——湖南高院开展防欺凌、防性侵公益普法宣讲
- 省委政法委召开省政协十三届二次会议第0327号提案办理座谈会
- 全省司法行政系统新任司法局长(书记)培训班开班 方华堂作专题辅导


