当前位置:新宝gg创造奇迹平台总代理>湖南法学>学会要闻
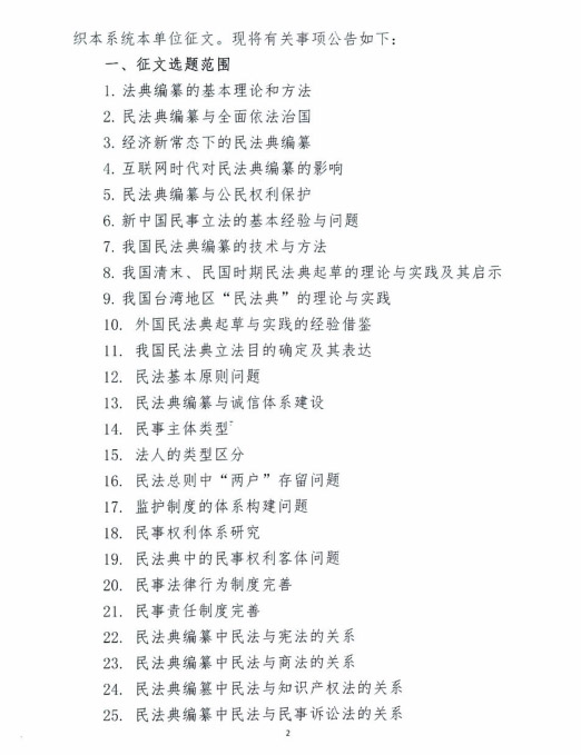
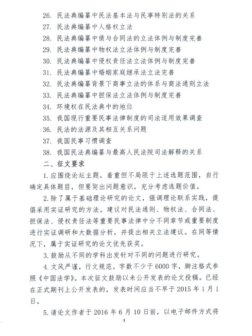
转发中国法学会《关于举办第十一届中国法学家论坛主题征文活动的通知》的通知
文章来源: 作者: 时间:2016-05-03 11:45:55湘法会办〔2016〕2号
转发中国法学会《关于举办第十一届中国法学家论坛主题征文活动的通知》的通知
各市州法学会、省直各研究会、各有关单位:
现将中国法学会《关于举办第十一届中国法学家论坛主题征文活动的通知》(会函字〔2016〕9号)转发给你们,中国法学家论坛是中国法学会最高学术论坛,“中国法学家论坛征文奖”为部级奖,请按照通知要求,积极组织,踊跃投稿。此次征文请各位作者按要求于2016年6月10日前自行向论坛组委会投稿(zgfxjlt@126.com),同时将稿件发至湖南省法学会研究部备案(hnsfxhyjb@163.com),邮件主题请注明“中国法学家论坛征文”。
湖南省法学会联系人:钟文星
电 话:0731-82688724(兼传真)
湖南省法学会办公室
2016年4月21日
附:




精彩专题
为您推荐
- 学习贯彻习近平总书记考察湖南重要讲话和指示精神专题研讨班开班
- 查处虚开骗税企业2410户 2023年湖南挽回税款损失48.2亿元
- 保护知识产权 服务高质量发展——湖南省公安厅公布打击侵犯知识产权犯罪10起典型案例
- 共绘“同心圆”守护“半边天”——省人民检察院、省妇联共同主办检察开放日活动
- 聚力优化营商环境,携手共谋乡村振兴—— 省法院驻大坪村工作队、村“两委”干部赴企参观学习调研
- 补短板 强弱项 努力提升民事检察监督能力
- 方华堂主持召开重点工作调度会强调:自我加压 砥砺奋进 推动工作更有成效 更加出彩
- 法治护航 快乐成长——湖南高院开展防欺凌、防性侵公益普法宣讲
- 省委政法委召开省政协十三届二次会议第0327号提案办理座谈会
- 全省司法行政系统新任司法局长(书记)培训班开班 方华堂作专题辅导
热点排行


